考核方式
本“申请—考核”制实施细则,是语言科学研究院实行的博士研究生招生方式。考生提交用以证明其学习能力、知识结构和科研潜质的申请材料,语言科学研究院组织专家对其材料进行审核,资格审核通过后,直接进入“综合考核”。
所有考生须于规定时间内在中国研究生招生信息网(公网网址:https://yz.chsi.com.cn,教育网址:https://yz.chsi.cn)上在线报名,并在线缴纳报名费250元。仅网上报名,不缴纳报名费者,报名无效。
报名时间节点
报考非定向就业的考生:
报名及缴费时间为2025年11月29日10:00至12月26日15:00;
报考定向就业的考生(不含少民骨干考生):
报名及缴费时间为2025年12月27日10:00至12月27日15:00;
报考少数民族骨干专项计划的考生:
报名及缴费时间为2025年12月28日10:00至15:00。
注1:报考“骨干计划”的考生还须通过中国研究生招生信息网的骨干计划资格申请平台(“中国研究生招生信息网”首页-“少数民族高层次骨干人才研究生招生计划资格申请平台”,网址:https://mz.chsi.com.cn/mzjh/stu/)提交申请信息(所需材料可参考往年通知要求),经生源地省级教育行政部门在线审核通过后方可报名。
注2:报考“骨干计划”有关专项的考生,在资格申请时需选填“类别”一栏(报考普通计划的考生请选择“普通”,报考“克拉玛依专项”的考生请选择“克拉玛依专项”。
申请材料时间节点
上海外国语大学研究生招生管理系统博士申请考核(考前)模块功能开通时间:
2026年1月5日13:00
电子版申请材料提交截止时间:
请申请人将以上所有材料的电子版于 2026 年 1 月 9 日 24 点之前通过“报名信息修改与补充”模块打包上传。申请人可于个人材料提交后进行“健康情况申报”和“个人荣誉填写”。
同时,请申请人务必将上述材料(除推荐信外),发送到邮箱 ilas@shisu.edu.cn,邮件主题为“2026 年博士申请考核+申请专业+报考导师姓名+申请人姓名”。请按顺序将材料打包发送。
纸质版材料递交的截止日期:
上述所有材料(除《上海外国语大学语言科学研究院博士研究生报考信息简表》外),务必递交纸质版。
地址:上海市松江区文翔路 1550 号,上海外国语大学 5教楼 101 室。邮寄请使用顺丰快递(不含同城、闪送),并请在邮件封面注明“2026 年博士申请考核+申请专业+申请人姓名”字样。
联 系 人 : 王 老 师 ; 电 话 : 021-67701865 ;邮箱:ilas@shisu.edu.cn。
接收截止日期:2026 年 1 月 9 日 24:00,逾期提交的材料不予接收。
招生目录
招收定向就业生人数原则上不超过院系总招生人数的 20%(少民骨干除外)。
招生专业:99J2(0502J2)语言数据科学与应用交叉学科
拟招15人,其中计划招收硕博连读生 2 人,具体招生名额将在录取时视教育部下达计划数、生源状况和学校发展需要确定,会有适量增减

01 语言数据与语言研究
胡开宝 https://infadm.shisu.edu.cn/_s27/hkb/list.psp
蒋勇 https://infadm.shisu.edu.cn/_s27/jy/list.psp
雷蕾 https://infadm.shisu.edu.cn/_s27/ll/list.psp
李晶洁 https://infadm.shisu.edu.cn/_s27/ljj/list.psp
David Machin https://infadm.shisu.edu.cn/_s27/DavidMachin/list.psp
Gwendonila Jeanne C. Bouvier https://infadm.shisu.edu.cn/_s27/GwenBouvier/list.psp
金菊花 https://infadm.shisu.edu.cn/_s27/jjh/list.psp
Muhammad Afzaal https://infadm.shisu.edu.cn/_s27/MuhammadAfzaal/list.psp
丁红卫(兼) https://sfl.sjtu.edu.cn/Data/View/1777
02语言数据与翻译研究
胡开宝 https://infadm.shisu.edu.cn/_s27/hkb/list.psp
韩子满 https://infadm.shisu.edu.cn/_s27/hzm/list.psp
耿强 https://infadm.shisu.edu.cn/_s27/gq/list.psp
金菊花 https://infadm.shisu.edu.cn/_s27/jjh/list.psp
潘峰 https://iots.shisu.edu.cn/e9/4c/c15635a190796/page.htm
03 语言数据与人工智能
赵海(兼)
张磊(兼)
04 语言数据与智慧教育
洪化清 https://infadm.shisu.edu.cn/_s27/hhq/list.psp
潘鸣威 https://soe.shisu.edu.cn/c8/af/c9172a182447/page.htm
黄芳https://soe.shisu.edu.cn/a2/cc/c9172a172748/page.htm
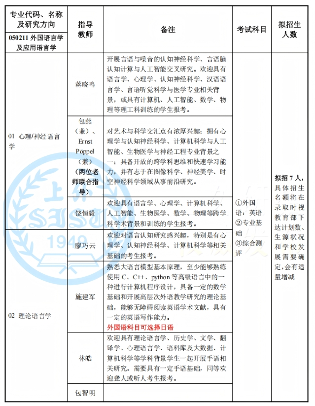
招生专业:050211 外国语言学及应用语言学
拟招7人,具体招生名额将在录取时视教育部下达计划数、生源状况和学校发展需要确定,会有适量增减

01 心理/神经语言学
蒋晓鸣 https://infadm.shisu.edu.cn/_s27/jxm_10942/list.psp
包燕(兼)https://www.psy.pku.edu.cn/szdw/qzjy/fjs/by/index.htm、FrnstPoppel(兼)
饶恒毅 https://bi-ai.shisu.edu.cn/cs/main.psp
02 理论语言学
廖巧云 https://infadm.shisu.edu.cn/_s27/lqy_10940/list.psp
施建军 https://infadm.shisu.edu.cn/_s27/sjj_10927/list.psp
林皓 https://infadm.shisu.edu.cn/_s27/lh_10918/list.psp
包智明
招生专业:0502J3 语言政策与语言教育
拟招 4人,其中计划招收硕博连读生 1人,具体招生名额将在录取时视教育部下达计划数、生源状况和学校发展需要确定,会有适量增减

01 语言社会学、语言政策与语言规划、语言教育
赵蓉晖 https://www.cclpps.shisu.edu.cn/zrh/main.htm
朱晔 https://www.cclpps.shisu.edu.cn/zy2/main.htm
王雪梅 https://www.cclpps.shisu.edu.cn/wxm/main.htm
金慧 https://www.cclpps.shisu.edu.cn/jh/main.htm
官方网址:
上海外国语大学语言科学研究院:https://ilas.shisu.edu.cn/
上海外国语大学中国外语战略研究中心:https://www.cclpps.shisu.edu.cn/
具体招生细则请查阅上海外国语大学语言研究院2025年博士研究生招生“申请—考核”制实施细则。
上海外国语大学语言科学研究院博士研究生报考信息简表.xlsx
上海外国语大学语言科学研究院 2026 年博士研究生 招生“申请—考核”制实施细则.pdf
上海外国语大学语言科学研究院“申请-考核”制攻读博士学位研究生申请表.docx
相关附件下载:






