为拯救濒危语言、保护语言多样性和促进本土语言可持续发展,2021年10月15日,联合国教科文组织(以下简称“教科文组织”)正式发布了《国际本土语言十年全球行动计划》(以下简称《计划》)。《计划》是2019年“国际本土语言年”活动的延伸,旨在寻求更多合作伙伴,鼓励利益相关方继续积极参与行动计划,保护、振兴本土语言,促进文化间对话与交流。
一、相关背景
土著人口在全球总人口中的占比不到6%,但在全球近6700种语言中本土语言超过4000种。联合国大会主席克勒希表示,本土语言对土著人民很重要,对全人类也是如此。
目前世界上使用的近6700种语言中,至少有40%是濒危语言,有1500种语言面临消亡。据估算,到本世纪末,可能将有一半的语言消亡或处于濒危状态。语言消亡,意味着语言所承载的文化和知识遗产难以存续和传承。而本土语言消亡的速度更加惊人,每两周就可能有一种本土语言消亡。此外,本土语言使用领域窄化,与主流语言间的数字鸿沟不断拉大。
《世界人权宣言》《联合国土著人民权利宣言》和消除种族歧视委员会《第30号一般性建议:对非公民的歧视》呼吁重视保护本土语言。《联合国2030可持续发展议程》将保障土著人民的教育公平权利纳入其可持续发展目标。为践行联合国可持续发展目标,贯彻上述宣言精神,教科文组织在前期本土语言系列活动成果的基础上,结合《2019本土语言国际年战略成果文件》《洛斯皮诺斯宣言》和《教科文组织振兴并促进本土语言行动评估》,制定了该《计划》。
二、制定过程
《计划》由“国际本土语言年”指导委员会与利益相关方共同商讨制定。在前期筹备时,教科文组织成立了专门机构。2020年7月,成立《计划》筹备特别小组;2021年3月22日,成立全球工作组,为接下来开展“国际本土语言十年”活动提供指导,包括《计划》制定、框架规划、活动实施与评估。
前期筹备工作还包括开展全球调研和组织磋商会议。在全球调研阶段,2020年11月1日—2021年5月31日,教科文组织制作了主题为“讲述你使用的语言”的专门网页,以英语、法语、西班牙语和俄语四种语言开展全球网络调查。调查共收到99个国家的821份有效回复,为全球工作组明确关键领域、收集数据和找准战略方向提供了数据支撑。在磋商会议阶段,2021年3—6月,教科文组织举办了五场区域性磋商会议,分别为东欧和中亚地区磋商会议、太平洋地区磋商会议、非洲地区磋商会议、拉美地区和加勒比地区磋商会议、北美地区和北极地区磋商会议。磋商的内容包括确立地区十年行动计划关键领域、目标群体、利益相关方、重要举措与预期成果产出。此外,2021年4月22日,教科文组织专门组织了阿拉伯国家网络磋商会议,讨论阿拉伯国家语言多样性议题。
2021年6—7月,教科文组织制定《计划》大纲,8—9月由联合国跨部门工作小组、《计划》筹备特别小组、全球工作组和联合国土著人民问题机构间支助小组共同负责起草临时文本,并形成初稿。之后,教科文组织就初稿组织网络公开磋商会,次月会同全球工作小组定稿,并于11月向教科文组织第40届大会提交《计划》终稿。2022年4月,教科文组织向联合国土著问题常设论坛第21次会议也提交了《计划》终稿。
三、主要内容
《计划》分为六大部分:概要、导论、理论基础、实施框架、监督与评估及附录,并提出了愿景、总体目标、预期成果及产出和实现路径。
(一)愿景
《计划》提出三大愿景:一是本土语言使用者人数不断增加,使用者的语言流畅性不断提高;二是促进本土语言在公共领域的广泛使用,提高土著人民的社会参与度;三是培养传承人,实现本土语言和文化传承发展。
(二)总体目标
《计划》明确了四大目标:
(1)提升本土语言重要性意识。提升利益相关方对本土语言重要性的意识,使其充分认识到语言多样性可以在自我赋能、可持续发展、善治等领域发挥积极作用;使其充分理解文化间对话与交流对于构建开放、包容、民主、互惠的社会具有重要意义。
(2)认可本土语言的法律地位。推动各国制定语言法律和政策框架,保障土著人民的语言使用权利,促进各国的本土语言在其司法管理和法庭翻译等领域的应用。
(3)不断拓展本土语言的使用空间。采取相关措施促进本土语言在公共领域的推广和应用,为本土语言在国际舞台上的运用创造便利条件。
(4)持续为本土语言发展提供支持。寻求更多合作伙伴,动员利益相关方持续提供资金、人力和制度资源,切实保障本土语言的长期发展。
(三)预期成果及产出
预期成果及产出包括:(1)制度建设方面:督促各国、各地区依法制定教育政策、规划和方案,落实双语教育政策;研制本土语言数字化指南与技术标准,促进本土语言和本土知识创新;发布立场文件、旗舰报告。(2)能力提升方面:提升教育工作者的本土语言和双语教学能力;对政府公共部门的相关人员(医护人员、司法工作者等)开展本土语言培训;加强土著人民媒介素养和信息技术能力,促进本土知识的生产与传播。(3)社会服务方面:为土著人民创造充足的就业机会,确保其收入稳定;增强本土语言的社会价值,包括医疗服务、社会凝聚力和人道主义援助等。(4)数字赋能方面:促进本土语言与人工智能、区块链等先进技术的融合;研发开源的本土语言工具和资源。(5)合作交流方面:与各类组织、企业、个人等建立更加广泛的合作伙伴关系;成立本土语言数据收集联盟;密切本土语言、知识与治理体系之间的联系。
(四)实现路径
1. 推动多方合作伙伴关系建设
《计划》鼓励国际组织、区域组织和国家等相关利益方积极参与。在国际层面,教科文组织成立“国际本土语言十年”秘书处,与联合国其他机构开展合作,包括联合国经济和社会事务部、联合国人权事务高级专员办事处、联合国信息社会小组、国际电信联盟、万国邮政联盟等,号召各方落实联合国《计划》相关决议。在区域层面,教科文组织与欧盟、非盟、东盟等区域性政府间组织开展合作,积极推动区域组织制定区域性语言多样性保护政策与规划。在国家层面,教科文组织积极推动会员国制定相应的国家行动计划,确定关键领域、组织相关活动,并由会员国全国委员会负责本国行动计划的落实、监督与评估。此外,与各类土著组织建立合作关系,鼓励它们制定本组织的行动计划,并在其工作领域落实具体措施;与其他民间社会组织和各类媒体合作,借助第三方力量积极推进本土语言保护行动。
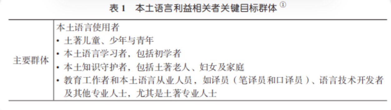
2. 明确本土语言关键目标群体
目标群体的参与度决定《计划》的成效。《计划》按照利益相关者重要性原则,对本土语言关键目标群体进行了详细划分,鼓励各个群体积极参与到行动中,尽其所能推动本土语言的传承及其在更多领域的应用。


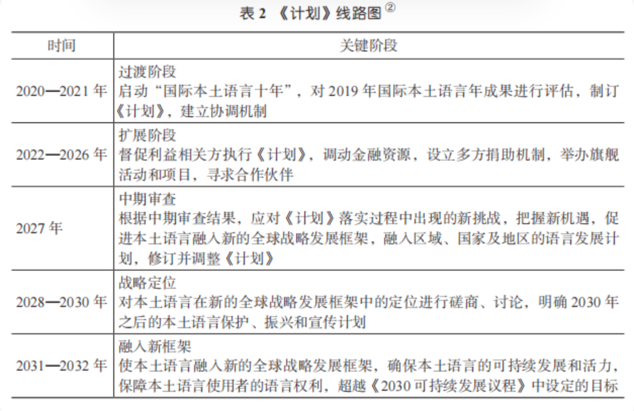
3. 绘制十年行动战略线路图
为确保《计划》取得预期成果,教科文组织专门绘制了“五步走”战略线路图,分阶段做出工作安排,明确阶段性关键任务。

4. 提供两大战略保障
为保障落实,《计划》提出两大战略,即资源募集战略和全球传播战略。
资源募集战略是《计划》有效落实的重要物质保障,一方面可以资助本土语言相关项目和活动(专项实践活动和旗舰品牌活动),另一方面也可以为活动(协调、执行、宣传、监督和评估)提供经费保障。建立多方捐助者信托金融机制是其主要手段,这可以鼓励公共部门和私营机构提供资金支持,确保资金的合理分配,以惠及土著组织和其他法人。多方捐助者信托金融机制包括多方捐助者专项账户、资金信托、追加拨款和实物融资捐赠等四种金融机制。
全球传播战略是《计划》长期执行的重要技术保障。教科文组织充分利用联合国现有媒体渠道和资源,包括联合国信息中心、公共信息与媒体服务机构和各地办事处等,积极宣传战略成果,提升项目关注度与参与度。传播策略包括建立专门的多语网站,提供英语、法语、西班牙语和俄语四种语言服务;利用脸书、推特、照片墙等网络社交媒体开设主题账号,发布活动资讯;制作活动标识,创建品牌效应;利用优兔等视频网站,生产并推送优秀活动内容,扩大活动影响力。
四、最新进展
自《计划》发布以来,教科文组织积极开展全球宣传活动,积极动员各会员国政府及各类政府间组织和非政府组织等广泛参与,目前已取得了丰硕成果
(一)社会活动方面
根据“国际本土语言十年”官方主页统计,2021年10月15日—2022年12月31日,相关国家共组织390项社会活动。其中,文化活动181项,会议67项,能力建设活动54项,媒体活动24项,其他类型活动64项。组织相关活动的国家主要包括俄罗斯(282项)、法国(19项)、美国(13项)、加拿大(12项)、巴西(11项)、墨西哥(8项)、爱沙尼亚(6项)、瑞士(5项)、阿根廷(3项)。
此外,其他国家也积极响应教科文组织的活动倡议,开展丰富多样的社会文化活动。以玻利维亚为例,为振兴、保护本土语言,2022年10月,玻利维亚多个组织联合举办“本土语言振兴跨文化节”。玻利维亚政府还组织专门研究机构和语言专家开发本土语言资源,先后研制了10种本土语言字母表、5种本土语言词典和8个本土语言版本的国歌。
(二)学术交流方面
为扩大和丰富知识基础,鼓励学术界和科学界利用土著人民知识资产和语言遗产,教科文组织发起“全球本土语言研究倡议”,邀请世界各地的研究人员分享其研究成果,研究领域主要集中在以下几个方面:可持续发展,语言多样性和文化遗产,社会包容与性别平等,知识、教育与科学,技术和人道主义事务。为启动《本土语言研究前沿:学术论文选集》发布仪式,2022年5月20日,教科文组织举办为期一天的网络研讨会,邀请入选文章作者、同行评议员和其他专家参加。为进一步宣传《计划》,提高各方对保护语言多样性的意识,推广优秀做法,2022年10月20日,教科文组织举办题为“联合国教科文组织联系学校项目网络在行动:参与《计划》”的线上研讨会,全球1200所教育机构参加。
(三)数字化创新方面
为本土语言振兴技术赋能,2021年7月—2022年6月,在维基媒体基金会的资助下,教科文组织与柬埔寨波帕纳视听资源中心合作,利用维基百科工具和平台,建设开源的柬埔寨本土语言视听资源档案。2021年11月18日,教科文组织在总部巴黎正式启动数字版《世界语言地图册》,收录世界上现有的8324种语言的基本数据,详细记录1863种语言在国家各个领域的使用情况,为80多个国家编制语言国情简介,并于2022年2月向公众开放。为鼓励土著社区青年和语言技术专家参与本土语言保护行动,2022年4月18日—5月10日,教科文组织和国际电信联盟联合举办本土语言黑客马拉松,共有来自75个国家的691名参赛者参加,并根据“知识”“赋能”“保护”三个主题提交开源解决方案。2022年10月11日,巴西葡萄牙语博物院举办题为“美丽的语言”本土语言展览,利用数字媒体技术让公众沉浸式体验巴西丰富的本土语言知识和文化传统。此外,为促进文化和语言多样性,教科文组织巴斯克地区国家协会举办题为“给我一分钟”国际视听作品大赛,鼓励全球参赛选手制作视频,宣传自己的母语文化。
(原文载于《世界语言生活状况报告(2023)》第070—075页)






