我校2022年攻读博士学位研究生招生简章及专业目录已发布,欢迎报考!
上海外国语大学2022年博士招生简章.pdf
上海外国语大学2022年博士招生专业目录.pdf
上海外国语大学2022年博士网上报名工作说明.pdf
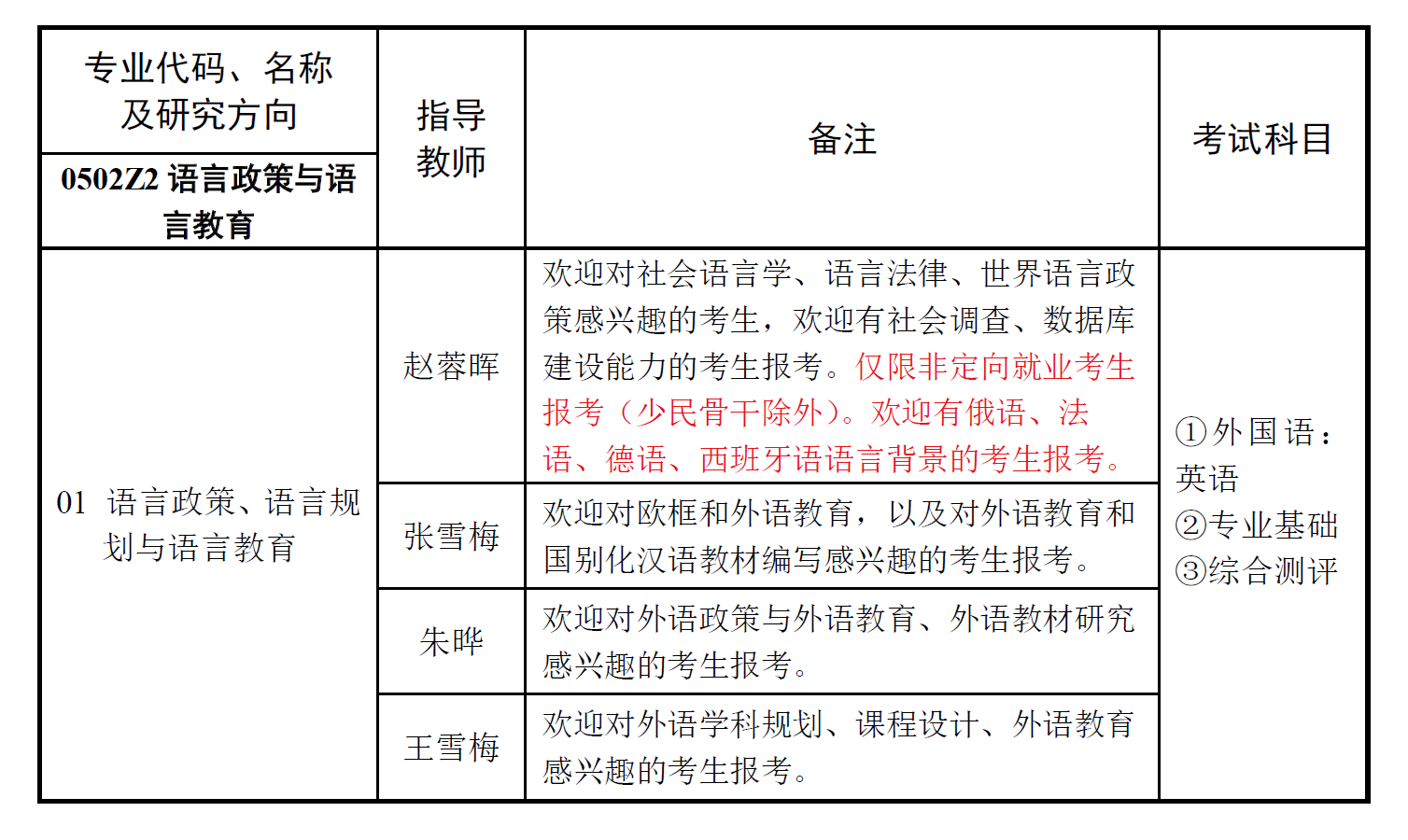
其中,中心招生信息如下:

具体招生细则请查阅语言研究院2022级博士研究生招生“申请—考核”制实施细则。
上海外国语大学语言研究院2022级博士研究生招生“申请—考核”制实施细则.pdf
相关附件下载:
2022年少数民族高层次骨干人才计划考生登记表.docx
推荐信(推荐人须正高职称,2封).docx
语言研究院“申请考核制”攻读博士学位研究生申请表.docx






