丹麦语言委员会(本文简称“丹麦语委”)成立于1955年,隶属丹麦文化部,是丹麦语的管理机构,主要负责监测丹麦语发展,编纂《丹麦语正字法词典》,制定丹麦语标准,提供丹麦语与手语咨询服务。2020年12月11日,丹麦文化部长与丹麦语委主任共同签署了《丹麦语言委员会框架协议(2021—2024)》(本文简称《协议》)。《协议》确定了丹麦语委未来四年的工作目标和工作任务。
一、发布背景
丹麦的官方语言为丹麦语,境内还有德语、法罗语(Faroe)、格林兰语与瑞典语等少数族群语言。大多数丹麦人的第二语言是英语。截至2021年,丹麦总人口约586.7万人,其中,移民约占13.9%。丹麦同所有处在全球化背景下的现代国家一样,有两个主要语言问题:一是维护语言多样性,处理好丹麦语同其他语言的关系;二是加强语言规范化建设,推行标准丹麦语。
2001年,一份题为《从语域流失看20世纪90年代的丹麦语地位》的报告引发丹麦社会热议。该报告回顾了丹麦20世纪90年代的语言生活,涉及教育、科技、商业、行政、文化(电视、网络、音乐)与个人生活等领域的语言使用状况。结果表明,除个人生活领域外,丹麦语在其他领域大多都受到英语的影响。报告作者认为,长此以往,丹麦语将失去其在这些领域中的地位。此后,丹麦文化部于2003年、2008年先后发布两份报告,评估语言使用领域的立法必要性和可能性。两份报告的结果都显示,丹麦人认为没有必要对丹麦语进行立法保护,无需起草语言法案。2008年报告对丹麦语地位的降低表示担忧,认为丹麦人对英语和法语的重视程度高于丹麦语。但是该报告也指出,英语作为经济与学术通用语具有重要意义。两份报告都提出了“语言并用”目标,即平衡英语与丹麦语的使用,使英语不再影响丹麦语的使用领域。该目标虽然看起来很完美,但在实现过程中却出现了不同的理解。以丹麦语委为主的机构认为有必要扩大丹麦语的使用;而一些高校则以此为依据,强化了英语使用。本文中的《协议》就是丹麦语委为丹麦语的使用做出的规划。
丹麦语委是负责丹麦语的语言规划(管理)机构,下设事务管理委员会、专家咨询委员会和研究信息机构。事务管理委员会主持语委的各项工作,每届任期四年。代表委员会由43位不同行业的代表组成,每届任期四年,每年至少召开两次会议。研究信息机构负责日常的研究工作。丹麦语委有三大主要任务:(1)跟踪丹麦语的发展;(2)答复有关丹麦语及其使用的问题;(3)确定丹麦语的拼写规则,编纂、出版《丹麦语正字法词典》。2015年丹麦手语委员会成立后,丹麦语委还为手语委员会提供咨询和信息服务。
自2007年起,丹麦语委与丹麦文化部每四年签署一次关于丹麦语的框架协议。首份协议的签署以“语言并用”理念为目标,以丹麦语委的三大主要任务为核心制订工作计划。最近的两份协议增加了为丹麦手语委员会提供咨询服务的任务。总的来说,四份协议都是针对丹麦语所做的国家规划。
二、《协议》正文内容
《协议》正文内容分为使命与愿景、任务与目标、成果报告、协议的法律地位、经费等五个部分。此外还有三个附件,内容包括丹麦语委2021—2024年的经费预算、战略与运营目标、关键数据和指标。《协议》中涉及的经费主要包括丹麦文化部拨给丹麦语委的经费、丹麦语委的运营收入以及其他收入三部分。与过去三份协议相比,这一版中的经费数额最大。
(一)使命与愿景
《协议》中的使命和愿景内容与《丹麦语言委员会法》保持一致。丹麦语委的使命是“监测丹麦语的发展状况,为丹麦语及丹麦手语制定政策,制定丹麦语正字法”。该机构的愿景是“增强人们的语言意识,增进文化理解”。丹麦语委通过制定丹麦语标准等举措,为书面语、口语交流及数字通信提供标准依据,以确保人们能够有效交流。按照该丹麦语委的说法,他们既重视传承丹麦语的传统,也重视反映该语言在当今社会中的应用情况。
(二)任务与目标
《协议》明确了丹麦语委的任务是:
(1)确立丹麦语拼写标准。具体工作内容包括开发编写新词典、丰富丹麦语词汇、强化词典作为书面语和数字化语言参考标准的功能。丹麦语委还需要开拓语言标准化研究的新领域,改进丹麦语拼写规则。
(2)监测丹麦语发展。具体包括收集新词语、研究丹麦语的使用并研制规范标准、丰富丹麦语表达现代世界的手段、支持丹麦语在信息技术领域的使用。此前发布的三份协议中,这一部分的表述为“研究任务”,新版将其改为“监测丹麦语发展”,进一步明确了丹麦语委的研究任务内涵。
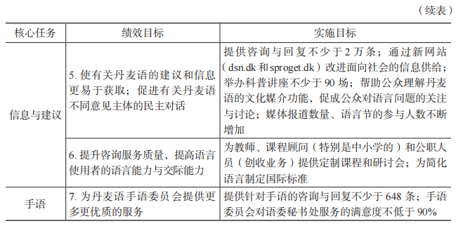
(3)提供有关丹麦语的信息与建议。具体包括促进有关丹麦语不同意见主体的民主对话、向社会提供有关丹麦语的信息、使大众易于了解有关丹麦语的各种观点、对丹麦语的实际应用提供咨询和建议。
(4)为丹麦手语委员会提供咨询、建议和信息。《协议》明确,要为该国手语委员会提供更多、更优质的服务。
(三)成果报告
《协议》明确,丹麦语委必须确保其工作和成果公开透明。在特定时间内,丹麦语委需要按规定向文化部汇报工作进展和工作成果,与其讨论成果报告,讨论结果将作为文化部监督丹麦语委工作情况的基本依据。
(四)法律地位
《协议》并非法律意义上的合同,而是丹麦文化部管理和指导丹麦语委工作的文件。在有效期内,丹麦语委需在丹麦国家法律框架内遵守《协议》规定的内容,履行自己的职责。文化部有权撤销、修订《协议》全文或其中的部分内容。《协议》中责任范围的变更或目标的改变须在拨款范围内执行,此外,《协议》不妨碍因语委内部部门调整而产生的经费增减。
(五)经费
《协议》中包含了丹麦语委经费预算表,它以工作任务分类,详细说明了各项工作的预算安排。预算表介绍了丹麦语委的财务优先事项。《协议》中的预算与之前一样,对行政管理的投入最多,接着依次为丹麦语的信息与建议、拼写标准化、丹麦语的发展与丹麦语手语委员会秘书处工作。
三、《协议》附件内容
在《协议》的附件中,丹麦语委明确了2021—2024年的工作规划,具体包括任务与使命、愿景与战略方向、各类工作的绩效目标与实施目标等,完整展现了该机构的工作内容和可能取得的工作成果。其中,愿景、任务与使命与《协议》正文所述一致,在此不做赘述。
(一)战略方向
词典编纂与应用方面。丹麦语委计划将丹麦语词典开发为数字化词典,进一步扩展词典功能。首先,要保证词典能够适用于教育、人工智能领域中的语言技术创新;其次,要维护丹麦语的纯洁,避免国际化对丹麦语产生的不利影响。为确保丹麦语标准有据可依,并使语言使用者能够充分了解、信赖这些标准,丹麦语委将加强丹麦语的标准化研究,推广其研究成果。
丹麦语监测方面。《协议》提出了新的工作方向—不再以分析报纸文本为主,而是将监测范围扩大至更多题材、领域,以把握当代丹麦语的真实使用情况,如青年人群的语言使用、老年人与青年人的语言使用差异、外来语对丹麦语的影响、数字媒体中的语言使用等等。这一举措有助于加强丹麦语委对丹麦语发展趋势的总体把握和深度研究,从而使该机构为提升丹麦语的交际功能做出更大贡献。
工作机制方面。为了让民众更便捷地获得关于语言的信息和资源(如词典、语料库等),减少因机构重叠交叉造成的影响,丹麦语委将与其他语言学领域的重要机构寻求合作,建立合作关系。丹麦语委还将深化民众对丹麦语研究的了解,接待来访,提供信息咨询服务。丹麦语委希望借助众多举措扩大知名度,在丹麦语社区发挥重要作用。
(二)绩效目标与实施目标
2021—2024年,丹麦语委有七个具体的绩效目标,其中,两个与拼写标准有关、两个与语言监测有关、两个与信息服务有关、一个与手语服务有关。这些绩效目标以《丹麦语言委员会法》为基础,是《协议》中使命内容的延伸。每个绩效目标都有对应的未来四年的实施目标,是对绩效目标的具体化(见表1)。


新版《协议》没有像前几版那样单独列出研究工作的绩效目标,但这并不意味着没有研究工作任务。由于丹麦语委受该国《档案馆、图书馆、博物馆等研究法》的约束,需要遵守“研究工作是机构执行主要任务的必备条件”这一要求。因此,丹麦语委研究工作的目的是“为完成机构各项工作任务提供科学依据”,研究工作是机构绩效目标制定和完成的必备部分。丹麦语委将围绕咨询服务这一核心工作,继续推出词汇、语法、正字法和语言发展研究的出版物,以高质量的基础研究保障机构的各项工作。
四、新的变化
尽管《协议》没有改变丹麦语委的基本任务和工作内容,但和以往相比,提出了一些新的目标,主要表现在三个方面。
首先,《丹麦语正字法词典》将推出第五版。该词典是维护丹麦语书面语规范标准的重要工具,也是其他词典的指南。第四版词典于2012年出版以后,拼写规则的更新和修订暂告一段落。十年来,第四版词典中的一些词汇已经发生了变化,即将出版的第五版词典将更新单词拼写形式,反映语言的新变化,同时还将发布数字版本,满足用户快速检索的需求。丹麦语委将持续关注该词典在丹麦语言技术发展中发挥的核心作用。
其次,对丹麦语发展的监测工作有了更新的内容。收集新词新语是一项具有历史价值的语言研究工作。丹麦语委自1955年起就一直在收集新词新语,但多数未收录在词典里。为了研究和保存这些丹麦的文化遗产,丹麦语委将建立数据库,深入研究新词新语的发展变化,同时,扩展语料选取的范围,拓宽语料获取途径。
最后,提出了进一步提升丹麦语社会影响力的举措。丹麦语委为继续扩大丹麦语的影响力,与北菲英市的博恩瑟镇密切合作,举办一年一度的语言节。通过举办语言节,丹麦语委希望在博恩瑟营造一个人人都使用丹麦语的环境。
五、结语
《协议》签署后,丹麦语委积极采取了一系列举措推动落实工作。2021年2月,丹麦语委官网新网站正式启用,网站功能齐全,支持移动设备访问。2021年3月,丹麦语委参与一项大型语言技术工程,以保证未来所有应用软件使用的丹麦语,都有标准可依。2021年4月,丹麦语委组织编写的著作《丹麦语的拼写:字母—语音—字母》出版,该书基于语言学原理介绍了文字与语音的关系。2021年9月,丹麦语委面向社会发放有关詈语的问卷,以了解公众对詈语态度的变化。可以看出,丹麦语委的工作在有序推进,《协议》正是该机构工作的指南和依据。






